Выбирая домашнюю помощницу, мы обычно руководствуемся не только внешним видом, но и техническими характеристиками. И двигатель стиральной машины — это один из важных параметров, который заслуживает пристального внимания, согласны?
Предлагаем разобраться в эксплуатационных качествах, специфике устройства и функционирования разных видов мотора – для объективности оценки мы провели сравнительный анализ рабочих параметров двигателей.
Кроме того, рассказали, как выполнить диагностику движка, а также обозначили правила подключения и эксплуатации стиралки, соблюдение которых продлит срок службы домашней помощницы.
Виды электрических двигателей
Двигатель электрический — это функционирующая от электричества машина, перемещающая различные элементы с помощью привода. Производят асинхронные и синхронные агрегаты.
Синхронный двигатель
Ещё со школьной скамьи установлено, что при взаимном приближении магниты притягиваются или отталкиваются. Первый случай появляется у разноименных магнитных полюсов, 2-й — у одноименных. Разговор идёт о стабильных магнитах и постоянно организовываемом ими магнитном поле.
Кроме представленных, есть неустойчивые магниты. Все без исключения помнят пример из учебника: на рисунке представлен магнит в форме обычной подковы. Между его полюсами размещена рамка, сделанная в форме подковы с полукольцами. В рамку подавали ток.
Поскольку магнит отвергает одноименные и притягивает разные полюса, вокруг этой рамки появляется электромагнитное поле, что разворачивает её в вертикальном положении. В результате на нее действует обратный основному случаю по символу ток. Модифицированная полярность крутит рамку и снова отдаёт в горизонтальную область. На этом убеждении и сформирована работа синхронного электродвигателя.
В настоящей схеме ток подаётся на обмотку ротора, представленного рамкой. Источником, который создает электромагнитное поле, считаются обмотки. Статор осуществляет функции магнита. Кроме того, он сделан из обмоток либо из комплекта стабильных магнитов.
Частота вращения ротора такого электродвигателя такая же, как у тока, который подан на клеммы обмотки, т. е. они трудятся одновременно, что и дало наименование электродвигателю.
Читать также: Как сделать свето музыку на колонку
Асинхронный аппарат
Чтобы разобраться с принципом работы, вспоминаем картинку: рамка (но без полуколец) расположена между магнитными полюсами. Магнит сделан в форме подковы, окончания которой объединены.
Начинаем его медленно крутить вокруг рамки, наблюдая за происходящим. До какого-то момента перемещения рамки не наблюдается. Далее, при конкретном угле поворота магнита, она начинает вертеться за ним с быстротой меньшей, чем темп последнего. Работают они не одновременно, поэтому моторы именуются асинхронными.
В настоящем электродвигателе магнит — это помещённая электрообмотка в пазах статора, в который подан электроток. Ротор же считается рамкой. В его пазах присутствуют соединённые накоротко пластинки. Его так и именуют — короткозамкнутый.
Отличия электродвигателей
Внешне моторы распознать сложно. Их главное отличие составляет правило работы. Разнятся они и по сфере применения: синхронные более сложные по конструкции, используются для приведения в действие такого оснащения, как насосы, компрессора и пр., т. е. работающего с постоянной быстротой.
У асинхронных при нарастании перегрузки снижается частота верчения. Ими снабжается огромное количество приборов.
Устройство
Коллекторный двигатель состоит обычно из ротора (якоря), статора, щёток и тахогенератора:
- Ротор — это вращающаяся часть, статор — это внешний магнит.
- Щётки, сделанные из графита – это основная часть скользящих контактов, через которую на вращающийся якорь подаётся напряжение.
- Тахогенератор – это прибор, который отслеживает характеристики вращения. В случае нарушения равномерности движения, он корректирует поступающее в двигатель напряжение, тем самым делая его более плавным.
- Статор может содержать не один магнит, а, например, 2 (2 пары полюсов). Также, вместо статических магнитов, здесь могут быть использованы и катушки электромагнитов. Работать такой мотор может как от постоянного, так и от переменного тока.
Простота регулировки скорости коллекторного двигателя определяется тем, что скорость вращения прямо зависит от величины поданного напряжения.
Кроме этого, важной особенностью является то, что ось вращения непосредственно можно присоединять к вращающемуся инструменты без использования промежуточных механизмов.
Если говорить об их классификации, то можно говорить о:
- Коллекторных двигателях постоянного тока.
- Коллекторных двигателях переменного тока.
В этом случае, речь идёт о том, каким именно током происходит питание электродвигателей.
Разница состоит в том, как организованы эти подключения.
Тут принято различать:
- Параллельное возбуждение.
- Последовательное возбуждение.
- Параллельно-последовательное возбуждение.
Плюсы асинхронных моторов
Электромотор, крутящий барабан — это сердце машины для стирки. Приводом в самых первых вариантах машинок существовали ремни, крутящие ёмкость с бельём. Однако на сегодняшний день асинхронный аппарат, преобразовывающий в механическую энергию электроэнергию, значительно усовершенствовался.
Чаще в схемах стиральных машинах присутствуют асинхронные двигатели, состоящие из статора, который не перемещается и предназначается одновременно магнитопроводом и несущей системой, и движущегося ротора, крутящего барабан. Функционирует асинхронный двигатель благодаря взаимодействию магнитных неустойчивых полей этих конструкций. Асинхронные моторы разделяются на двухфазные, которые встречаются реже, и трёхфазные.
К плюсам асинхронных аппаратов причисляют:
- незамысловатую систему;
- элементарное обслуживание, предусматривающее замену подшипников;
- периодическую смазку электродвигателя;
- бесшумную работу;
- условную невысокую стоимость.
Минусы, конечно, тоже есть:
- незначительный КПД;
- крупные масштабы;
- небольшая мощность.
Такие двигатели, как правило, имеют более низкую стоимость.
Вторая жизнь мотора
После покупки новой стиральной машины, старую выбрасывать необязательно. Исправные элементы можно использовать в быту. Например, двигатель находит интересное применение.
Точильный станок
Предназначен для заточки ножей и инструмента. В принципе, сделать может любой человек. Главная трудность заключается в креплении абразивного диска. Вал двигателя стиральной машины не предназначен для установки дополнительных деталей. Он имеет только бороздки для приводного ремня.
В этом случае вероятны два варианта действий:
- К концу вала приварить удлинение, на которое уже прикрепить точильный диск. Здесь нужна большая точность, что соосность сохранилась.
- Обработать вал на станке, чтобы появилась возможность установить диск и укрепить его, например, шайбой.
Подсоединение к стиральной машине
Как подключить двигатель к стиральной машине? Особенности, которые необходимо принимать во внимание, чтобы подсоединить электромотор от стиральной машины к сети 220 В:
- модель подключения показывает, что двигатель функционирует без пусковой обмотки;
- в схеме подсоединения нет также отправного конденсатора — для пуска он не требуется. Но провода к сети необходимо подключать строго в согласовании со схемой.
Каждый из данных двигателей рассчитан на 2 сетевых напряжения. Схем подсоединения для него имеется 2.
Подключить электромотор от стиральной машины можно:
Переключая обмотки, добиваются изменения номинала 1 напряжения в 2. При существующих у электродвигателя перемычках и колодке с 6 выводами необходимо поменять положение перемычек.
При любой схеме подсоединения направление обмоток должно соответствовать направлению намоток. Нулевой точкой для «звезды» может быть как основание обмотки, так и окончание, в отличие от «треугольника», где они объединяются только поочерёдно. Другими словами, окончание предыдущей с началом последующей.
Как продлить жизнь двигателя стиралки?
Соблюдение электрической безопасности не только убережет вас от несчастных случаев, но и продлит жизнь любому из типов двигателей. Также на работоспособность стиралки влияет и правильная эксплуатация владельцем.
Шаг #1 — правильно подключаем к электросети
Чтобы правильно подключить машинку к сети, нужно соблюсти всего 6 критериев.
Первое, чему уделим внимание — мощности, сечению и марке проводов. Мощность большинства моделей колеблется в диапазоне 2000-2500 Вт. По мощности определяем сечение питающих проводов. Таблицы с необходимыми параметрами можно найти в ГОСТ 31946-2012.
Двужильный алюминиевый кабель для питания розетки стиралки не подходит, нужно прокладывать медный и трехжильный. Чаще всего у нас в квартирах установлены именно медные кабеля с параметрами сечения в 2,5 кв. мм.
Защитить эту линию можно с помощью автоматического выключателя, у которого показатели номинального тока указаны значением в 16 А.
Теперь нужно определить марку питающего провода, исходя из мощности и сечения. Провод ПУНП использовать нельзя.

Следующий момент — заземление. Если в доме отсутствует заземление, об этом нужно позаботиться самостоятельно. Можно разделить PEN-проводник, чтобы не иметь проблем с этим.
Еще понадобится розетка с заземлением. Идеальный вариант — с керамической арматурой и повышенным классом защиты для помещений с повышенной влажностью (если розетка в ванной).
Тройник, переходник, удлинитель лучше в подсоединении не использовать. А если в вашем доме случаются частые перепады напряжения, подключайте машинку через преобразователь.
Рекомендуется приобрести УЗО — автомат, который отключает питание в случае возникновения проблем в сети. Его параметры не должны превышать 30 мА. Идеально, если получится организовать питание стиралки от отдельной группы в электрощитке.
Категорически нельзя делать заземление, объединяя корпус машинки и отопительные или водопроводные трубы. И второе табу — установка перемычки в розетке, где ноль и заземляющий контакт.

Шаг #2 — эксплуатируем технику бережно
Есть и определенные правила эксплуатации, влияющие на работу двигателя. Не стоит разрешать детям играться программными кнопками. Не открывайте отделение для моющих во время стирки.
К запретам также относится внезапная смена программы. Если у вас машинка с механическим управлением, не поворачивайте переключатель программ против часовой стрелки.

Подключение двигателя к сети 220 В
Если вам потребовалось подсоединить электродвигатель машины к сети 220 вольт, то необходимо учитывать характерные черты данной детали. Ее особенности состоят в следующем:
- не нуждается в пусковой обмотке;
- для пуска не понадобится начальный конденсатор.
Для пуска нам понадобится объединить кабель в моторе. Два белых провода, размещенных по левую сторону, мы использовать не станем. Они нужны для замера витков электродвигателя. Следующий — красный провод. Он проходит на обмотку статора. За ним есть коричневый провод. Он также ориентирован на одну из обмоток статора. Серый и зелёный кабель подключены к щёткам мотора.
Для того чтобы показать вам схему подсоединения более наглядно, мы создали следующую схему:
- К одному из выводов обмотки подключим единственный кабель 220 В.
- В следующую подключим одну из щёток. В щётку двигателя машины подсоединим 2-й провод 220 В.
После этого вы сможете включить мотор в сеть 220 и проконтролировать его функциональность. Если вы все произвели верно, то заметите, как крутится движущаяся часть двигателя и услышите шум его работы. Если все нормально, значит, мотор готов к применению. Кстати, при таком подсоединении он перемещается в одну сторону.
А что необходимо сделать, чтобы изменить вращение? Как вы знаете из схематического отображения, для того, чтобы поменять направление верчения, нам потребовалось поменять местами подсоединения щёток электродвигателя. После переключения мотора вновь выясните его функциональность, подсоединив его к сети.
Кстати, чтобы упростить вам работу, мы приняли решение добавить видеоруководство, в котором описан весь процесс подсоединения двигателя от машины к электричеству.
Правильное подключение движка
Для правильного подключения двигателя, который остался от старой стиралки, достаточно минимальное количество знаний и немножко усилий. Также для данной цели используется обмотка с применением мультимера. Для обнаружения нужных проводов, требуется провести прозвон обмотки. Это позволит подобрать нужные пары для подсоединения. Делается все очень просто. Мультимер подключается к одному проводу, а вторым концом прибора стоит по очереди касаться к другим проводам, чтобы найти нужную пару. Также стоит зафиксировать заранее, какая присутствует величина сопротивления обмотки. В дальнейшем эта информация пригодится. После окончания процедуры прозвона, у вас должно получиться 2 обмотки, которые бы имели разные показатели сопротивления.
Данные обмотки делятся на два совершенно разных типы. Одна обладает показатель рабочего сопротивления. Второй вид обмотки относится к числу пусковых деталей. Известно, что величина сопротивления рабочей обмотки должна быть меньше пусковой. Для того, чтобы мотор от стиралки работал полноценно нужно использовать или кнопку, или специальное пусковое реле. В качестве кнопки можно взять даже ту, которая устанавливается для дверного звонка. Главное, чтобы она не имела фиксируемого контакта.
Схема подключения
Правильно подсоединить электродвигатель машины не так уж и просто. Нужна схема подключения двигателя от стиральной машины. Однако, если вы понимаете, как это совершается, трудностей это не доставит.
Читать также: Как правильно нарезать резьбу плашкой вручную
Вначале нам следует найти 2 пары вывода. Чтобы понять, в каком они месте, мы можем воспользоваться мультиметром. Подберём один из выводов обмотки и подсоединим щуп тестера. Остальным щупом мультиметра мы обследуем другие выводы, чтобы отыскать парный.
Таким образом, мы найдём первую пару. Эти 2 вывода, что сохранились, образуют ещё пару. Теперь же нам необходимо понять, в каком месте пусковая и рабочая обмотка. Для этого необходимо измерить сопротивление. У пусковой части сопротивление больше.
Итак, мы уже отыскали рабочую обмотку. Теперь же мы можем подсоединить двигатель, применяя рисунок.
На схеме представлено:
- ПО — пусковая электрообмотка. Она необходима для того, чтобы сформировать первоначальный крутящийся момент в какую-либо сторону.
- ОВ — обмотка возбуждения. Она же именуется рабочей обмоткой. Она необходима для формирования магнитного поля верчения.
- SB — включатель (клавиша) для краткосрочного введения ПО к электросети в 220вольт.
Если появится потребность изменить сторону, в которую будет нацелено вращение двигателя, вам понадобится поменять выводы ПО местами. При такой смене направление вращения поменяется на обратное.
Что можно сделать с движком стиралки
Исполнить это вполне реально, даже если вы практически не разбираетесь в таких вопросах. Например, у вас вышла из строя стиральная машина марки «Индезит», при этом двигатель (мощность его составляет 430 Вт, а развивающаяся скорость достигает 11500 оборотов в минуту) ещё в рабочем состоянии, и его моторесурс ещё в норма. В таком случае он может пригодиться в хозяйстве.
Вот несколько идей, который помогут вам применить или подключить по новой двигатель установленный в стиральной машины, которая вышла из строя:
- Элементарным вариантом станет создание точильного станка. В каждом доме периодически стачиваются и тупятся ножи и ножницы, которые необходимо заточить. Для этого необходимо тщательно закрепить электромотор на устойчивой поверхности, прикрепит к валу специальный камень для заточки или шлифовальный круг и включить его в сеть.
- Неплохой вариант – это изготовление тротуарной плитки. Также можно сделать шлакоблоки, а если есть частный сектор, то отличная идея – это вибростол.
- Для жителей деревень, которые занимаются выращиванием птиц, можно сконструировать из двигателя от стиральной машины крупорушку и мельницу для травы.
Особенности мотора – залог успешной работы
Сегодня существует более, чем достаточно различных вариантов того, как можно дать новую жизнь старому мотору из стиральной машинки, если он еще запускается. И все эти идеи основаны на особенности мотора производить вращение разнообразных насадок или обеспечивать движение дополнительных механизмов. Вы можете придумать ещё более оригинальный вариант использования снятого двигателя, но чтобы воплотить свою идею в жизнь, нужно понимать, каким именно образом происходит подключение двигателя от стиральной машины.
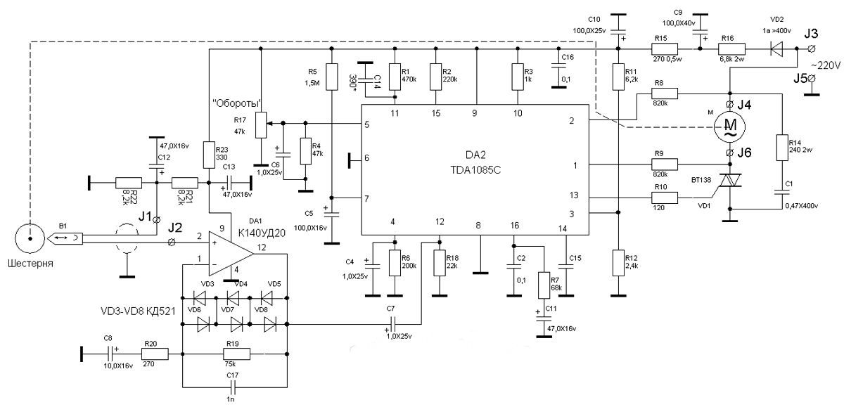
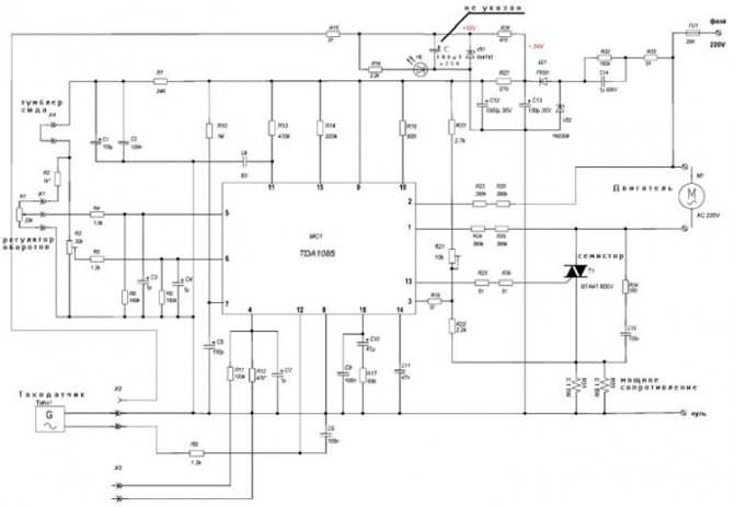
Регулятор оборотов
У мотора от стиралки довольно большие обороты, по этой причине необходимо сделать регулятор, чтобы он трудился на различных скоростях и не перегревался. Для этого сгодится обычное реле интенсивности света, но необходима небольшая доработка.
Извлекаем из прежней машины симистор с радиатором. Так именуется полупроводниковый прибор на электронном управлении, который осуществляет функцию выключателя.
Теперь же необходимо впаять его в схему реле взамен маломощной детали. Эту операцию, если вы не владеете подобными умениями, предпочтительно поручить специалисту — знакомому электронщику либо компьютерщику.
В отдельных случаях двигатель нормально справляется с работой и без регулятора оборотов.
Виды движков
Разновидности движков от стиралок
Асинхронный. Вынуть его можно только вместе с конденсатором, который бывают совершенно различными для каждой модели стиральной машинки. Не рекомендуется нарушать соединение такого двигателя с батареей, если её корпус герметичен и образован из различного металла или пластика.
Внимание! Асинхронный двигатель вынимать из стиральной машины разрешается только, когда конденсатор совершенно разряжен, поскольку так можно избежать удара током.
Низковольтный двигатель коллекторного типа. Характеризуется наличием на статоре регулярных магнитов, которые поочередно подключаются к току постоянного напряжения. На корпусе такого двигателя есть наклейка, на которой помещена цифра максимально допустимого напряжения. Электронный двигатель. Такой вид устройства необходимо отсоединять только вместе с электронным блоком питания (ЭБУ), на его корпусе размещают наклейку с величиной максимально допустимого напряжения подключения. Обратите свое внимание на полярность, ведь двигатели с таким принципом работы не имеют нужного реверса.
Советы при работе
При применении мощного мотора машины в новом обличии вы должны помнить о 2 важных нюансах его подсоединения:
- такие установки не запускают через конденсатор;
- не нужна пусковая обмотка.
Перед подключением рекомендуем разобраться с проводами различного цвета, находящимися там на раздаточной коробке:
- 2 белых провода — это от генератора, нам они не потребуются;
- коричневый и красный идут обычно на обмотку к статору и ротору;
- серый и зелёный подсоединяются к щёткам.
Будьте готовы к тому, что в различных модификациях провода различаются по расцветке, но принцип их подсоединения остаётся постоянным. Для выявления пар прозвоните провода по очерёдности: исходящие к тахогенератору имеют противодействие 60—70 Ом. Отстраните их в сторону и скрепите совместно изолентой, чтобы не мешали. Другие провода прозвоните, чтобы отыскать им пару.
Проверяем работоспособность механизма
В продаже присутствуют машинки только с инверторными и коллекторными двигателями, поэтому рассмотрим именно эти две разновидности, асинхронный опустим.
Ищем поломку прямоприводного двигателя
Инвертор не предназначен для ремонта в домашних условиях. Самый верный вариант — попробовать системное тестирование, если ваша модель машинки на такое способна.
Самодиагностика выдаст код неисправности, его расшифровка и поможет понять, где проблема и нужны ли услуги мастера.
Способ тестирования и коды ошибок для каждой машинки свои. Перед тестированием нужно освободить барабан от белья и плотно закрыть люк
Если все-таки захотели снять инвертор, придерживайтесь правильного алгоритма:
- Отключаем прибор от электросети. Рекомендуется подождать несколько минут, чтобы все элементы окончательно обесточились.
- Выкручиваем болты, снимаем заднюю панель.
- Находим под ротором винты, которыми прикреплена проводка, выкручиваем их.
- Перед отсоединением проводов фотографируем или зарисовываем их, чтобы потом правильно подсоединить все источники питания.
- Снимаем центральный болт, который держит ротор. В процессе нужно придерживать ротор, чтобы предотвратить вращение.
- Снимаем сборку ротора, а за ней — статора.
- Отсоединяем все проволочные разъемы.
Теперь можно осмотреть двигатель. Основательно протестировать работу инвертора вряд ли получится. Что можно сделать? Проверить целостность обмотки ротора.
Часто в таких двигателях ломается датчик Холла. Работоспособен ли он — это можно выяснить только в условиях мастерской, если заменить деталь на новую.
Проводим диагностику ременной передачи
Чтобы проверить коллектор, нужно сначала достать его из корпуса. Для чего снимаем заднюю панель, рассоединяем провода и выкручиваем болты. Допустимо подковырнуть отверткой в местах крепления болтов, где часто наслаивается грязь и происходит залипание.
Теперь приступаем к диагностике. Соединяем по схеме провода обмотки статора и ротора. Подключаем все это к электричеству. С прибором все в порядке, если ротор начал вращение.
Этот способ проверки имеет свои особенности: невозможность потестировать работу двигателя в разных режимах плюс есть риск замыкания от прямого подключения
Чтобы избежать замыкания, в эту схему можно подключить балласт в виде ТЭНа. Балласт подключаем со стороны ротора. Он начнет греться, тем самым защитит двигатель от сгорания.
Коллектор — конструкция из нескольких частей и они все требуют проверки. Первые на очереди — пресловутые щетки. Они расположены по бокам корпуса. Достаем их и осматриваем.
Если они изношены, нужна замена. Явный признак такой необходимости — двигатель искрит при вращении. Чтобы купить новые щетки, возьмите с собой старые и запишите информацию о модели стиралки.
Следующий элемент — ламели. Они служат проводниками-передатчиками тока к ротору. Эти детали приклеиваются к валу и в случае заклинивания мотора не исключена их отслойка.
Если вам доступен токарный станок, на нем можно устранить небольшие отслоения. Не забудьте вычистить стружку мелкой наждачкой.
Уделите пристальное внимание заусенцам и отслоениям на ламелях, они нередко и являются причиной неудовлетворительной работы двигателя стиралки
Теперь приступим к обмоткам статора и ротора. Если в них появилось замыкание, коллектор нагревается, что вызывает срабатывание термистора. Результат — теряется мощность или вовсе прекращается работа механизма. Обмотки тестируем мультиметром в режиме сопротивления.
Статор проверяется в режиме зуммера. Концы проводки поочередно тестируются щупами. Если не следует никакого сигнала, с деталью все в порядке. Определить место замыкания можно, подсоединив один щуп к проводке, а второй — к корпусу.
Щупы прикладываются к ламели двигателя. Дисплей показывает меньше 20 Ом — имеем замыкание, больше 200 Ом — обрыв обмоток
Если прибор молчит, это нормально. В случае обнаружения поломки, для самостоятельного ремонта нужно будет создавать новую обмотку, а для неспециалиста это сложно.
Если все-таки нужна замена двигателя, обычно для этого достаточно просто установить новую деталь на место старой. Не забудьте после всех манипуляций включить машинку и проверить ее работу.
Возможные поломки
Теперь вы знаете, как подключить электромотор, чтобы дать ему совершенно новую жизнь, но может случиться небольшой инцидент: мотор не запустился. Необходимо разобраться в причинах и отыскать путь решения возникшей проблемы.
Проверьте нагрев двигателя после его работы в течение 1 минуты. За такой небольшой период тепло не успевает перейти на все составляющие и можно чётко закрепить место активного нагрева: статор, узел подшипника либо что-то иное.
Основными факторами быстрого нагрева считаются:
- изнашивание либо загрязнение подшипника;
- повышенная ёмкость конденсатора (только для асинхронного вида мотора).
Затем обследуем каждые 5 минут работы, достаточно сделать это 3 раза. Если причина в подшипнике, то нужно разобрать, смазать или заменить. В период дальнейшей эксплуатации регулярно наблюдаем за нагревом мотора. Не допускайте сильного перегрева, так как ремонт может нанести огромный ущерб домашнему бюджету.
Двигатель – сердце стиральной машины. Это устройство вращает барабан во время стирки. В первых моделях машин к барабану крепили ремни, которые выступали в роли приводов и обеспечивали движение емкости, наполненной бельем. С тех пор разработчики заметно усовершенствовали этот агрегат, отвечающий за превращение электроэнергии в механическую работу.
В настоящее время при производстве стирального оборудования используется три вида двигателей.
Асинхронный
Моторы этого типа состоят из двух частей – неподвижного элемента (статора), который выполняет функцию несущей конструкции и служит в качестве магнитопровода, и вращающегося ротора, который приводит в движение барабан. Вращается двигатель в результате взаимодействия переменного магнитного поля статора и ротора. Асинхронным этот тип устройства назвали потому, что он не способен достичь синхронной скорости вращающегося магнитного поля, а следует за ним, как бы догоняя.
Асинхронные двигатели встречаются в двух вариантах: они могут быть двух- и трехфазными. Двухфазные образцы сегодня редкость, поскольку на пороге третьего тысячелетия их производство практически прекратилось.
Уязвимое место такого двигателя – ослабление вращающего момента. Внешне это проявляется нарушением траектории движения барабана – он покачивается, не совершая полного оборота.
Несомненными плюсами устройств асинхронного типа выступают незамысловатость конструкции и простота обслуживания, которая заключается в своевременной смазке мотора и замене вышедших из строя подшипников. Работает асинхронный двигатель негромко, а стоит довольно дешево.
К недостаткам устройства относят большой размер и низкий КПД.
Читать также: Вытяжные губки для заклепочника
Обычно этими двигателями снабжены простые и недорогие модели, которые не отличаются большой мощностью.
Коллекторный
Коллекторные двигатели пришли на смену двухфазным асинхронным устройствам. Три четверти бытовых приборов оборудованы моторами этого типа. Их особенностью является способность работать и от переменного, и от постоянного тока.
Чтобы понять принцип работы такого двигателя, кратко опишем его устройство. Коллектор представляет собой медный барабан, разделенный на ровные ряды (секции) изолирующими «перегородками». Места контактов этих секций с внешними электроцепями (для обозначения таких участков в электрике используется термин «выводы») расположены диаметрально, на противоположных сторонах окружности. С выводами соприкасаются обе щетки — скользящие контакты, обеспечивающие взаимодействие ротора с мотором, по одной с каждой стороны. Как только какая-либо секция запитывается, в катушке появляется магнитное поле.
При прямом включении статора и ротора магнитное поле начинает вращать вал электродвигателя по часовой стрелке. Это происходит по причине взаимодействия зарядов: одинаковые заряды отталкиваются, разные – притягиваются (для большей наглядности вспомните «поведение» обычных магнитов). Щетки постепенно перемещаются из одной секции в другую – и движение продолжается. Этот процесс не прервется, пока в сети есть напряжение.
Чтобы направить вал против часовой стрелки, необходимо сменить распределение зарядов на роторе. Для этого щетки включают в противоположную сторону – навстречу статору. Обычно для этого задействуют миниатюрные электромагнитные пускатели (силовые реле).
Среди достоинств коллектороного двигателя – высокая скорость вращения, плавное изменение частоты оборотов, которое зависит от изменения напряжения, независимость от частоты колебаний электросети, большой пусковой момент и компактность устройства. В числе его недостатков отмечается относительно короткий срок службы из-за быстрого износа щеток и коллектора. Трение вызывает значительное повышение температуры, в результате чего происходит уничтожение слоя, изолирующего контакты коллектора. По той же причине в обмотке может случиться межвитковое замыкание, способное вызвать ослабление магнитного поля. Внешним проявлением подобной неполадки станет полная остановка барабана.
Инверторный (бесколлекторный)
Инверторный двигатель — это мотор с прямым приводом. Этому изобретению чуть больше 10 лет. Разработанное известным корейским концерном, оно быстро завоевало популярность благодаря длительному сроку службы, надежности, износостойкости и своим весьма скромным габаритам.
Компонентами этого типа двигателя также выступают ротор и статор, однако принципиальное отличие заключается в том, что мотор прикреплен к барабану напрямую, без использования соединительных элементов, которые выходят из строя в первую очередь.
Среди несомненных достоинств инверторных двигателей – простота, отсутствие деталей, подверженных быстрому износу, удобное размещение в корпусе машины, низкий уровень шума и колебаний, компактность.
Недостатком такого мотора является трудоемкость – его производство требует больших затрат и усилий, что заметно отражается на цене инверторных машин.
Частые поломки: с чем можно столкнуться
Как подключить электрический двигатель от старой стиральной машинки, теперь известно. Но бывают ситуации, когда мотор не запускается. Каковы же причины и пути решения такой неприятности?
Попробуйте проверить в каком состоянии находится нагрев мотора после его трехминутной работы. За такое короткое время все детали не могут нагреться одинаково, поэтому у вас есть возможность выявить место неисправности, которое будет слишком нагрето. Это может быть узел подшипника, статор и прочее.
Разные неисправности движков
Главными причинами, по которым та или иная деталь слишком нагрелась, могут быть следующие:
- засорившийся или вышедший из строя подшипник;
- чрезмерно расширенная емкость конденсатора.
Схема подключения мотора к сети
Современная стиральная машина
При подключении двигателя современного устройства для стирки к сети с напряжением 220В необходимо учесть его основные особенности:
- он работает без пусковой обмотки;
- для запуска мотору не нужен пусковой конденсатор.
Чтобы запустить двигатель, следует определенным образом подсоединить к сети идущие от него провод. Ниже представлены схемы подключения коллекторного и бесколлекторного электромоторов.
Прежде всего, определите «фронт работ», исключив контакты, которые идут от тахогенератора и не участвуют в подключении. Распознаются они посредством тестера, работающего в режиме омметра. Зафиксировав инструмент на одном из контактов, другим щупом отыщите парный ему вывод. Величина сопротивления проводов тахогенератора составляет порядка 70 Ом. Чтобы найти пары оставшимся контактам, прозвоните их аналогичным образом.
Теперь переходим к наиболее ответственному этапу работы. Подключите провод 220В к одному из выходов обмотки. Второй ее выход требуется соединить с первой щеткой. Вторая щетка подключается к оставшемуся 220-вольтовому проводу. Включите мотор в сеть, чтобы проверить его работу*. Если вы не допустили ошибок, ротор начнет вращаться. Имейте в виду, что при подобном подключении он будет двигаться только в одну сторону. Если пробный пуск прошел без накладок, устройство готово к работе.
Чтобы изменить направление движения двигателя на противоположное, подключение щеток следует поменять местами: теперь первая будет включена в сеть, а вторая соединена с выходом обмотки. Проверьте готовность мотора к работе описанным выше способом.
Наглядно процесс подключения вы можете увидеть в следующем видео.
Стиральная машина старой модели
С подключением двигателя в машинах старого образца дело обстоит сложнее.
Сначала определите две соответствующие друг другу пары выводов. Для этого используйте тестер (он же — мультиметр). Зафиксировав инструмент на одном из выводов обмотки, другим щупом отыщите вывод, парный ему. Оставшиеся контакты автоматически образуют вторую пару.
Затем следует определить, где расположена пусковая, а где – рабочая обмотка. Замерьте их сопротивление; более высокая сопротивляемость укажет на пусковую обмотку (ПО), которая создает начальный крутящий момент, более низкая характерна для обмотки возбуждения (ОВ), создающей магнитное поле вращения.
Ниже представлены возможные схемы подключения трехфазного асинхронного двигателя, и подробное видеоруководство к ним.
Подсоединение
Так как наиболее распространены коллекторные двигатели, то рассмотрим подключение на них.
В таких устройствах есть следующие элементы:
- статор;
- ротор;
- тахометрический генератор;
- термопредохранитель (в некоторых моделях);
- заземление.
Нужно определить все контакты в колодке.
Прежде всего смотрим пару проводов от таходатчика — они, как правило красного цвета, и самые тонкие. Местоположение легко установить зрительно.
Таким же образом определяем ротор. От щёток двигателя идут провода непосредственно в колодку.
Если нет термодатчика, то оставшиеся два контакта — это статор. В стиральных машинах БЕКО (BEKO) заземление находится в колодке. В остальных оно располагается отдельно.
Общая схема подключения показана на рисунке ниже.
Как видно, сначала нужно сделать перемычку между ротором и статором. Затем подать напряжение 220 вольт на оставшиеся два. Но если так сделать, а двигатель при этом не закреплён, то он просто «взлетит», т. к. сразу наберёт максимальные обороты. Дело в том, что в стиральной машине скорость регулируется с помощью тахометрического генератора.
При прямом подключении нужно между фазой и контактом добавить сопротивление. лучше всего для этого подойдёт ТЭН, т. к. он под рукой. Нагреватель ограничит обороты, и двигатель запустится плавно. Таким образом, можно проверить его исправность или же использовать в различных устройствах.
Для включения асинхронного двигателя нужен пусковой конденсатор. Но для проверки, можно обойтись и без него. Для этого придерживаемся методике:
- с помощью тестера определяем пары обмоток;
- через ТЭН, последовательно подключаемся к каждой;
- пальцами, кратковременно закручиваем вал.
В этом случае нужно соблюдать осторожность, чтобы не повредить руку.
Несколько полезных советов
При подключении двигателя, который остался от вашей старой стиральной машины к иному устройству нужно иметь в виду несколько важных нюансов этого процесса:
- двигатели не подключаются с помощью конденсатора; не требуется пусковая обмотка.
На раздаточной коробке находятся провода различных цветов, разобраться с которыми просто необходимо:
- 2 белых провода – при подключении они не пригодятся, так как отвечают за то, чтобы нормально работал тахогенератор;
- красный и коричневый предназначаются для того, чтобы можно было произвести обмотку статора, а также ротора;
- зелёный и серый – для подключения к специальным щеткам изготовленным из графита (чаще всего подобное можно сказать о щётках двигателя стиральной машины «Индезит», в том случае когда нужна их замена).
Правильное подключение проводов – залог успешной работы мотора
Имейте в виду, что разные модели двигателей могут иметь провода различных цветов, однако принцип их подключения во всех случаях одинаков. Чтобы обнаружить пары, необходимо произвести прозвон проводов по очереди (те: что предназначены для тахогенератора, должны иметь сопротивление от 60 до 70 Ом). Эти провода лучше склеить изолентой в стороне от других, чтобы не путаться. Оставшиеся провода тоже нужно прозвонить, чтобы выявить пары.
Как заменить подшипник в стиралке, вы можете узнать в нашей статье.
Критерии выбора и соимость
Для того, чтобы правильно выбрать наиболее подходящий тип регулятора, нужно хорошо представлять себе, какие есть разновидности таких устройств:
- Различные типы управления. Может быть векторная или скалярная система управления. Первые применяются чаще, а вторые считаются более надёжными.
- Мощность регулятора должна соответствовать максимально возможной мощности мотора.
- По напряжению удобно выбирать устройство, имеющее наиболее универсальные свойства.
- Характеристики по частоте. Регулятор, который вам подходит, должен соответствовать наиболее высокой частоте, которую использует мотор.
- Другие характеристики. Здесь речь идёт о величине гарантийного срока, размерах и других характеристиках.
В зависимости от назначения и потребительских свойств, цены на регуляторы могут существенно различаться.
Большей частью они находятся в диапазоне примерно от 3,5 тысяч рублей до 9 тысяч:
- Регулятор оборотов KA-18 ESC, предназначенный для моделей масштаба 1:10. Стоит 6890 рублей.
- Регулятор оборотов MEGA коллекторный (влагозащищенный). Стоит 3605 рублей.
- Регулятор оборотов для моделей LaTrax 1:18. Его цена 5690 рублей.
Наждак из двигателя от стиральной машины
Наждачный станок пригодится практически для любого хозяйства.
Он может быть изготовлен в простой способ – для этого достаточно приготовить двигатель от автоматической стиральной машинки в рабочем состоянии. Когда вы будете крепить точильный камень на двигатель, могут возникнуть некоторые трудности – отверстие камня может не совпадать с диаметром вала электрического мотора.
В таком случае нужно брать дополнительную деталь, которую нужно будет специально выточить. Этот переходник легко делается любым токарем, нужно только сообщить ему диаметр вала.
Помимо переходника, в наличии нужно иметь специальный болт, гайку, шайбу.
Резьба на гайке должна нарезаться зависимо от того, в какую сторону будет вращаться мотор.
Чтобы двигатель вращался по часовой стрелке, должна быть нарезана левосторонняя резьба, для вращения против часовой – резьба должна быть правосторонней.
Если делать наоборот, то в работе камень будет постоянно раскручиваться и слетать.
Может быть так, что у вас есть гайка, но направление резьбы – неподходящее. Тогда мы изменяем направление вращения. В этом случае мы меняем местами провода обмотки.
Подключаем рабочую обмотку к сети 200 В, подключаем пусковую пару к рабочей катушке.
Второй конце на короткое время прикладываем к выводу обмотки. Коллекторный электрический мотор начнет двигаться в одну из сторон.
Когда места выводов пусковой обмотки сменятся, направление движения мотора поменяется на противоположное.
Направление вращения мотора можно изменить без использования конденсатора. Здесь после подключения рабочей обмотки к 220 В камень резко прокручиваем в нужную сторону.
После этого мотор запускается и станок начинает работать.
Регулирование оборотов
Для исправной работы нужен регулятор оборотов
Двигатель стиральной машинки характеризуется довольно высокой скоростью вращения, поэтому желательно сделать специальный регулятор, чтобы мотор молот работать в разных скоростных режимах без перегрева. Для этой цели можно использовать обычное реле интенсивности света, но немного доработанное.
Нужно извлечь из «стиралки» симистор вместе с радиатором – так называемый полупроводниковый прибор (в управлении электронами он функционирует в качестве управляемого выключателя). Затем необходимо впаять этот прибор в микросхему реле, заменив детали с малой мощностью. Если вы не знаете все нюансы данной процедуры, лучше попросить помощи специалиста (электронщика или компьютерщика).
Бывают случаи, когда двигатель выполняет новую работу без помощи регулятора оборотов.
Возможные неисправности
Теперь вы в курсе, как подключить электродвигатель, чтобы дать ему новую жизнь, но может получиться небольшой казус: двигатель не запустился. Надо разобраться в причинах и найти путь решения проблемы.
Проверьте нагрев мотора после его работы в течение минуты. За такой короткий промежуток времени тепло не успевает распространиться на все детали и можно точно зафиксировать место интенсивного нагрева: статор, узел подшипника или что-то другое.
Основными причинами быстрого нагрева являются:
- износ или засорение подшипника;
- сильно увеличенная емкость конденсатора (только для асинхронного типа двигателя).
Затем проверяем каждые 5 минут работы — достаточно трех раз. Если вина в подшипнике — разбираем, смазываем или заменяем. Во время дальнейшей эксплуатации постоянно следим за нагревом двигателя. Не допускайте перегрева, ремонт может нанести большой урон домашнему бюджету.
Подключение двигателя с пусковой обмоткой
Сначала, используя тестер, находим соответствующие выводные пары. Прозванивая провода, определяем пары, после чего выясняем, которая из них является пусковой, а которая – рабочей. Более высокий показатель сопротивления соответствует пусковой паре, создающей первоначальный крутящий момент.
На некоторых двигателях стиральных машин контакторы могут быть заменены небольшими по емкости конденсаторами, что весьма удобно для эксплуатации стиральных машин. И когда мотор запускают без нагрузки, то такой тип мотора способен начать работать самостоятельно, без конденсатора и начального запитывания от обмотки пуска.
Когда двигатель нагревается, причины бывают следующими:
- износились подшипники;
- сократился зазор, и ротор со статором начали соприкасаться;
- высокая конденсаторная емкость.
Чтобы удостовериться в исправности двигателя, необходимо дать ему поработать одну минуту и проверить нагрев. За столь короткое время тепло не успеет разойтись по деталям, и есть возможность точно отследить точку сильного нагревания – подшипник, статор или что-либо иное. Затем этого выполняется трехразовая проверка после пятиминутной эксплуатации.
Как включить мотор асинхронного типа
Асинхронник состоит из:
- Статора — неподвижной основы.
- Ротора — элемента, вращающего барабан.
В СМ использовались трёхфазные движки, которые полноценно могут работать при напряжении 380 В. Подключение двигателя от стиралки к однофазной сети 220 В требует подсоединения конденсатора.
Он снизит мощность устройства, зато сделает работу безопаснее.
Выбирайте конденсатор мощнее мотора, тогда он выдержит перепады напряжения.
Схема подключения «трёхфазника»
Понадобится набор приспособлений:
- мультиметр;
- конденсатор;
- провод — вилка на одном конце, три клеммы на противоположном;
- промежуточный провод, клеммы по краям.
Подключение:
- Возьмите сетевой провод, подсоедините конденсатор.
- Промежуточный провод-перемычку прикрепите с другой стороны конденсатора.
- Прозвоните обмотку, чтобы найти выходы наименьшего сопротивления.
- Вставьте прямые провода, которые будут подключаться к розетке.
- Присоедините конденсатор.
Если после включения в розетку не слышен шум мотора, скорее всего, пусковой конденсатор подсоединён неправильно. Искать нужную клемму придётся «методом научного тыка». Подробное описание, результат эксперимента с тремя проводами, можно посмотреть в этом видео:
Варианты применения моторов
Разобрав старую стиральную машину, электрический двигатель можно установить на одном из приборов.
Точильный станок
Порой здесь возникает сложность – отверстие камня отличается от размера вала электрического мотора. Придется выточить дополнительную деталь, исполняющую роль переходного элемента. Для фиксации используется гайка с направлением резьбы, учитывающим сторону вращения мотора. В противном случае, направление крутящего момента меняется переключением проводки на противоположные контакты.
Подсоединив обмотку к электросети, пусковая пара подключается к катушке. Второй конец проводки кратковременно прикладывается к обмоточному выводу, чтобы проверить направление движения мотора.
Чтобы сконструировать станок для заточки, лучше всего использовать мотор, способный выдерживать напряжение в пределах 150 – 200 В. При этом достаточно частоты вращения камня в 1 000 оборотов, чтобы его не разорвало.
Вибростол
Отличное применение мотора от старой машины, если вы занимаетесь изготовлением тротуарной плитки.
Конструктивно такой стол сложностей не вызывает. Для его изготовления достаточно ровной поверхности в виде плиты, скрепленной с основой подвижными элементами. Коллекторный мотор обеспечит необходимое вибрирование.
Бетономешалка
Мотор можно использовать и таким образом. Промышленных объемов такой агрегат не обеспечит, но значительно облегчит работы в домашнем хозяйстве.
Примечательно, что наряду с мотором придется использовать и бак стиральной машины. Лучше всего, если емкость будет активаторного типа – вместо стандартного элемента устанавливается пара стальных лопастей, внешне напоминающих букву «П». Располагают их таким образом, чтобы создать прямой угол. Сливное отверстие бака надежно закрывается.
Мощность мотора старой машины, выбранного для подключения, определяется объемами предстоящих работ. Для приготовления бетона в небольших количествах достаточно использовать однофазный двигатель.
Придется также решить вопрос с ременным приводом, установленным в машине. Лучше всего его заменить редуктором, способным понизить обороты мотора.
Ручной миксер
При помощи такого приспособления вы сможете замесить раствор для штукатурных работ, клеевой состав для укладки облицовочной плитки.
Газонокосилка
Двигатель от машины для стирки представляет собой отличное решение по показателям мощности и размерам, чтобы выполнить изготовление колесной косилки газонов. Понадобится колесная платформа, в центре которой устанавливается двигатель. От него выполняется прямое подсоединение к ножам, расположенным снизу. Высота стрижки регулируется посадкой колес по отношению к основанию косилки.
Кроме этого из б/у стиральной машины так же можно сконструировать:
- соковыжималку,
- коптильню,
- мангал,
- зернодробилку,
- перосъёмную машину,
- ветрогенератор,
- наждак,
- гриндер,
- воскотопку
- и многое другое.
Самый простой способ
Во многих электроинструментах, в которых используются коллекторные двигатели, установлен небольшой реостат, с помощью которого можно практически без потери мощности управлять частотой вращения ротора. Такой элемент можно снять с неисправной дрели, шуруповёрта или перфоратора и установить последовательно с электрическим мотором. Если подходящего реостата нет в наличии, то такую деталь можно недорого приобрести в специализированном магазине.
Небольшая сложность заключается в том, что рабочий ход такого регулировочного механизма очень небольшой и бывает очень непросто установить обороты двигателя на необходимом уровне. Эта проблема, как правило, решается установкой дополнительных механических преобразователей механической энергии. Таким образом, можно будет правильно установить частоту вращения ротора, а также обеспечить фиксацию прибора на необходимом уровне.
Кроме реостатов из ручных электрических инструментов можно использовать готовые магазинные приборы, которые достаточно подключить в розетку, а выводы двигателя подсоединить уже непосредственно к регулировочному прибору. Такие изделия позволяют осуществлять изменение напряжения в очень широком диапазоне, поэтому подобрать положение управляющего тумблера под определённые обороты двигателя не составит большого труда. Немаловажным плюсом магазинных реостатов является возможность использовать их с другими электронными приборами, то есть достаточно один раз приобрести изделие, с помощью которого можно будет осуществлять регулировку большого количества приборов, не ограничиваясь электромоторами.
Советы и рекомендации
Если все работы по подключению и использованию устройства по регулировке оборотов двигателя от стиральной машины осуществляются своими руками, то необходимо при выполнении работ придерживаться следующих правил:
- Осуществлять подключение проводов мотора от стиральной машины только после того, как будут правильно определено назначение каждого проводника.
- Соблюдать осторожность при работе с электрическим током. Все провода, по которым передаётся опасное для жизни напряжение, должны быть тщательно изолированы, а корпус электромотора заземлён.
- При первом включении рекомендуется использовать сетевой фильтр со встроенным предохранителем, который сработает при допущении серьёзных ошибок в электрической схеме.
- При работе самодельного или магазинного устройства не должно наблюдаться искрений, задымления или чрезмерного нагрева. Подобные явления могут указывать на неисправность устройства либо на работу контроллера при чрезмерной нагрузке.
В общем, собрать своими руками самодельный станок с регулировкой оборотов или любое другое полезное в хозяйстве устройство не составит большого труда, конечно, при условии правильного выполнения всех изложенных в этой статье рекомендаций.















