Многие современные приборы имеют возможность регулировать свои параметры, в том числе значения тока и напряжения. За счет этого можно настроить любое устройство в соответствии с конкретными условиями эксплуатации. Для этих целей существует регулятор тока, выпускаемый в различных конфигурациях и конструкциях. Процесс регулировки может происходить как с постоянным, так и с переменным током.
Основными рабочими элементами регуляторов служат тиристоры, а также различные типы конденсаторов и резисторов. В высоковольтных устройствах дополнительно используются магнитные усилители. Модуляторы обеспечивают плавность регулировок, а специальные фильтры способствуют сглаживанию помех в цепи. В результате, электрический ток на выходе приобретает более высокую стабильность, чем на входе.
Способы регулировки тока
Существуют множество способов регулировки тока, и выше мы писали о вторичной и первичной обмотке. На самом деле, это очень грубая классификация, поскольку регулировка еще делится на несколько составляющих. Мы не сможем разобрать все составляющие в рамках этой статьи, поэтому остановимся на наиболее популярных.
Один из самых часто применяемых методов регулировки тока — это добавление баластника на выходе вторичной обмотки. Это надежный и долговечный способ, баластник можно легко сделать своими руками и использовать в работе без дополнительных приборов. Зачастую баластники используют исключительно для уменьшения силы тока.
В этой статье мы подробно описывали принцип работы и особенности использования баластника для сварочного полуавтомата. Там вы найдете подробную инструкцию, как изготовить прибор в домашних условиях и как использовать его в своей работе.
Несмотря на множество достоинств, метод регулировки тока по вторичной обмотке при использовании в связке с трансформатором для сварки может быть не очень удобен, особенно для начинающих сварщиков. Прежде всего, баластник довольно громоздкий и его размер может достигать метра в длину. Еще прибор часто находится под ногами и при этом сильно нагревается, а это грубое нарушение техники безопасности.
Если вы не готовы мириться с этими недостатками, то рекомендуем обратить внимание на метод, когда производится регулировка сварочного тока по первичной обмотке. Для этих целей зачастую используются электронные приборы, которые можно легко сделать своими руками. Такой прибор будет беспроблемно регулировать ток по первичке и не доставит сварщику неудобств при эксплуатации.
Электронный регулятор станет незаменимым помощником дачника, который вынужден проводить сварку в условиях нестабильного напряжения. Часто домам просто не положено использование электроприборов более 3-5 кВт, а это очень ограничивает в работе. С помощью регулятора можно настроить свой аппарат таким образом, чтобы он мог бесперебойно работать даже с учетом низкого напряжения. Также такой прибор пригодится мастерам, которым необходимо постоянно перемещаться с места на место во время работы. Ведь регулятор не нужно таскать за собой, как баластник, и он никогда не станет причиной травм.
Нюансы расчета стабилизатора тока
Расчет стабилизатора производится на основании напряжения стабилизации U и тока (среднего) I. К примеру, напряжение входного делителя составляет 25 В, на выходе нужно получить 9 В. Вычисления предусматривают:
- Подбор по справочнику стабилитрона. Ориентируются на напряжение стабилизации: Д814В.
- Поиск среднего тока I по таблице. Он равен 5 мА.
- Вычисление подающего напряжения как разности стабильного напряжения входа и выхода: UR1 = Uвx — Uвых, или 25-9=16 В.
- Деление полученного значение по закону Ома на ток стабилизации по формуле R1 = UR1 / Iст, или 16/0,005=3200 Ом, или 3,2 кОм. Номинал элемента будет 3,3 кОм.
- Вычисление максимальной мощности по формуле РR1 = UR1 * Iст, или 16х0,005=0,08.
Через резистор проходит ток стабилитрона и выходной, поэтому его мощность должна быть в 2 раза больше (0,16 кВт). На основании таблицы данному номиналу соответствует 0,25 кВт.
Самостоятельная сборка стабилизатора для светодиодных устройств возможна только при знании схемы. Начинающим мастерам рекомендовано использовать простые алгоритмы. Рассчитать элемент по мощности можно на основании формул из школьного курса физики.
Схема тиристорного регулятора
Выше вы можете видеть схему простейшего регулятор на 2 тиристорах с минимумов недефицитных деталей. Вы также можете сделать регулятор на симисторе, но наша практика показала, что тиристорный регулятор мощности долговечнее и работает более стабильно. Схема для сборки очень простая и по ней вы сможете довольно быстро собрать регулятор, имея минимальные навыки пайки.
Принцип действия данного регулятора тоже прост. У нас есть цепь первичной обмотки, в которую подключается регулятор. Регулятор состоит из транзисторов VS1 и VS2 (для каждой полуволны). RC-цепочка определяет момент, когда откроются тиристоры, вместе с тем меняется сопротивление R7. В результате мы получаем возможность изменять ток по первичке трансформатора, после чего ток меняется и во вторичке.
Обратите внимание! Настройка регулятора осуществляется под напряжением, об этом не стоит забывать. Чтобы избежать фатальных ошибок и не получить травму нужно обязательно изолировать все радиоэлементы.
В принципе, вы можете использовать транзисторы старого образца. Это отличный способ сэкономить, поскольку такие транзисторы можно без проблем найти в старом радиоприемнике или на барахолке. Но учтите, что такие транзисторы должны использоваться на рабочем напряжении не менее 400 В. Если вы посчитаете нужным, можете поставить динисторы вместо транзисторов и резисторов, показанных на схеме. Мы динисторы не использовали, поскольку в данном варианте они работают не очень стабильно. В целом, эта схема регулятора сварочного тока на тиристорах неплохо зарекомендовала себя и на ее основе было изготовлено множество регуляторов, которые стабильно работают и хорошо выполняют свою функцию.
Также вы могли видеть в магазинах регулятор контактной сварки РКС-801 и регулятор контактной сварки РКС-15-1. Мы не рекомендуем изготавливать их самостоятельно, поскольку это займет много времени и несильно сэкономит вам деньги, но если есть такое желание, то можете изготовить РКС-801. Ниже вы видите схему регулятора и схему его подключения к сварочнику. Откройте картинки в новом окне, чтобы лучше видеть текст.
Конструкция и принцип работы
Стабилизатор обеспечивает постоянство тока при его отклонении
Стабилизатор обеспечивает постоянство показателей рабочего тока LED-диодов при его отклонении от нормы. Он предотвращает перегрев и выгорание светодиодов, поддерживает постоянство потока при перепадах напряжения или разрядке АКБ.
Простейшее устройство состоит из трансформатора, выпрямительного моста, соединенного с резисторами и конденсаторами. Действие стабилизатора основывается на следующих принципах:
- подача тока на трансформатор и изменение его предельной частоты до частоты электросети – 50 Гц;
- регулировка напряжения на повышение и понижение с последующим выравниванием частоты до 30 Гц.
В процессе преобразования также задействуются выпрямители высоковольтного типа. Они определяют полярность. Стабилизация электрического тока осуществляется при помощи конденсаторов. Для снижения помех применяются резисторы.
Измерение сварочного тока
После того как вы изготовили и настроили регулятор, его можно использовать в работе. Для этого вам нужен еще один прибор, который будет измерять сварочный ток. К сожалению, не получится использовать бытовые амперметры, поскольку они не способны работать с полуавтоматами мощностью более 200 ампер. Поэтому рекомендуем использовать токоизмерительные клещи. Это относительно недорогой и точный способ узнать значение тока, управление клещами понятное и простое.
Так называемые «клещи» в верхней части прибора охватывают провод и измеряют ток. На корпусе прибора находится переключатель пределов измерения тока. В зависимости от модели и цены разные производители изготавливают токоизмерительные клещи, способные работать в диапазоне от 100 до 500 ампер. Выберите прибор, характеристики которого совпадают с вашим сварочным аппаратом.
Токоизмерительные клещи — это отличный выбор, если нужно оперативно измерить значение тока, при этом не влияя на цепь и не подключая в нее дополнительные элементы. Но есть один недостаток: клещи абсолютно бесполезны при измерении значения постоянного тока. Дело в том, что постоянный ток не создает переменное электромагнитное поле, поэтому прибор просто не видит его. Но в работе с переменным током такой прибор оправдывает все ожидания.
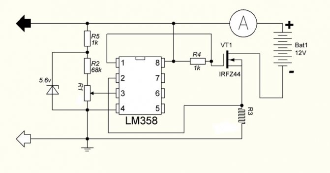
Есть другой способ измерения тока, он более радикальный. Можно добавить в цепь вашего сварочного полуавтомата промышленный амперметр, способный измерять большие значения тока. Еще можно просто временно добавлять амперметр в разрыв цепи сварочных проводов. Слева вы можете видеть схему такого амперметра, по которой можете его собрать.
Это дешевый и эффективный способ измерения тока, но использование амперметра в сварочных аппаратах тоже имеет свои особенности. В цепь добавляется не сам амперметр, а его резистор или шунт, при этом стрелочный индикатор должен параллельно подключаться к резистору или шунту. Если не соблюдать эту последовательность, прибор в лучшем случае просто не будет работать.
Как сделать стабилизатор тока для светодиодов самостоятельно
Изготовление стабилизатора для светодиодов своими руками осуществляется несколькими способами. Новичку целесообразно работать с простыми схемами.
На основе драйверов
Понадобится выбрать микросхему, которую трудно выжечь – LM317. Она будет выполнять роль стабилизатора. Второй элемент – переменный резистор с сопротивлением в 0,5 кОм с тремя выводами и ручкой регулировки.
Сборка осуществляется по следующему алгоритму:
- Припаять проводники к среднему и крайнему выводу резистора.
- Перевести мультиметр в режим сопротивления.
- Замерить параметры резистора – они должны равняться 500 Ом.
- Проверить соединения на целостность и собрать цепь.
На выходе получится модуль с мощностью 1,5 А. Для увеличения тока до 10 А можно добавить полевик.
Стабилизатор для автомобильной подсветки
Стабилизатор L7812
Для работы потребуется линейный прибор в виде микросхемы L7812, две клеммы, конденсатор 100n (1-2 шт.), текстолитовый материал и трубка с термоусадкой. Изготовление производится пошагово:
- Выбор схемы под L7805 из даташита.
- Вырезать из текстолита нужный по размеру кусок.
- Наметить дорожки, делая насечки отверткой.
- Припаять элементы так, чтобы вход был слева, а выход – справа.
- Сделать корпус из термотрубки.
Стабилизирующее устройство выдерживает до 1,5 А нагрузки, монтируется на радиатор.
В качестве радиатора задействуется кузов машины за счет соединения центрального вывода корпуса с минусом.
Стабилизатор на 12 В
Для автолюбителей можно сделать регулятор напряжения 12 вольт своими руками. Это устройство актуально для светодиодов работающих в автомобилях. Их нельзя питать напрямую от сети, потому что возникающие перепады напряжения выведут их из строя. Для этого применяют драйверы.
Схема простого регулятора напряжения своими руками изготавливается достаточно быстро. Первым делом нужно сделать плату, на которую будет собираться печатный монтаж.
Необходимо приобрести микросхему LW 317, и совместить его с сопротивлением. Понадобится LED лента, которую нужно соединить со вторым разъемом. От него следует вывести проводник на «минус» БП. Третью ножку микросхемы коммутируют с плюсом блок питания.
Рекомендации по изготовлению
Собрать самодельный диммер довольно просто. Для этого потребуются начальные знания в области электроники и несколько деталей.
На основе симистора
Такой прибор работает по принципу фазового смещения открывания ключа. Ниже представлена простейшая схема диммера на основе симистора:
Структурно прибор можно разделить на два блока:
- Силовой ключ, в роли которого используется симистор.
- Узел создания управляющих импульсов на основе симметричного динистора.
С помощью резисторов R1-R2 создан делитель напряжения. Следует обратить внимание, что сопротивление R1 – переменное. Это позволяет менять напряжение в линии R2-C1. Между этими элементами включен динистор DB3. Как только показатель напряжения на конденсаторе C1 достигает значения порога открытия динистора, на ключ (симистор VS1) подается управляющий импульс.
В результате силовой ключ включается, и через него начинает проходить электроток на нагрузку. Положение регулятора определяет, в какой части фазы волны должен сработать силовой ключ.
РН на 2 транзисторах
Данный вид применяется в схемах особо мощных регуляторов. В этом случае ток на нагрузку также передается через симистор, но управление ключевым выводом происходит через каскад транзисторов. Это реализуется так: переменным резистором регулируется ток, который поступает на базу первого маломощного транзистора, а тот через коллектор-эмиторный переход управляет базой второго мощного транзистора и уже он открывает и закрывает симистор. Это реализует принцип очень плавного управления огромными токами на нагрузке.
СНиП 3.05.06-85
Ответы на 4 самых частых вопроса по регуляторам:
- Какое допустимое отклонение выходного напряжения? Для заводских приборов крупных фирм, отклонение не будет превышать +-5%
- От чего зависит мощность регулятора? Выходная мощность напрямую зависит от источника питания и от симистора, который коммутирует цепь.
- Для чего нужны регуляторы 0-5 вольт? Эти приборы чаще всего используют для питания микросхем и различных монтажных плат.
- Зачем нужен бытовой регулятор 0-220 вольт? Они применяются для плавного включения и выключения бытовых электроприборов.
Пролог
Я уже описывал конструкцию Некоторые радиолюбители приспособили этот регулятор напряжения для управления яркостью осветительных ламп. При правильном подборе элементов, регулятор позволяет управлять мощностью ламп накаливания и даже оборотами асинхронных двигателей, но всё же не так хорошо, как бы этого хотелось.
В связи с ремонтом подобных регуляторов, я испытал одну из схем, которая оказалось более помехоустойчивой и простой в настройке, чем описанная ранее.
Но, расскажу обо всём по порядку.
Так вот, пришлось мне ремонтировать электропроводку вдали от родного дома. А именно, нужно было поменять выключатели с регуляторами мощности, или, как их там называют, диммеры (Dimmer).
В магазине новые выключатели с индикацией и регулировкой мощности стоили слишком дорого (45$ до налога). Так что, было решено временно заменить их более дешёвыми и менее функциональными выключателями, а неисправные диммеры отремонтировать. Ну, а так как на месте не было ни радиодеталей, ни необходимого инструмента, пришлось привести их домой. Вот в связи с этими мытарствами и родилась статья.
Приехав домой, я первым делом купил на местном радиорынке симисторы подходящей мощности BT139-800 всего по 0,65$ за штуку и вычертил электрическую схему диммера.
Как избежать 3 частых ошибок при работе с симистором.
- Буква, после кодового обозначения симистора говорит о его предельном рабочем напряжении: А – 100В, Б – 200В, В – 300В, Г – 400В. Поэтому не стоит брать прибор с буквой А и Б для регулировки 0-220 вольт — такой симистор выйдет из строя.
- Симистор как и любой другой полупроводниковый прибор сильно нагревается при работе, следует рассмотреть вариант установки радиатора или активной системы охлаждения.
- При использовании симистора в цепях нагрузок с большим потреблением тока, необходимо четко подбирать прибор под заявленную цель. Например, люстра, в которой установлено 5 лампочек по 100 ватт каждая будет потреблять суммарно ток величиной 2 ампера. Выбирая по каталогу необходимо смотреть на максимальный рабочий ток прибора. Так симистор МАС97А6 рассчитан всего на 0,4 ампера и не выдержит такой нагрузки, а МАС228А8 способен пропустить до 8 А и подойдет для этой нагрузки.
Сборка устройства
Конечно, интересно посмотреть на готовое самодельное изделие, тогда приступим к сборке устройства. В интернет-магазинах существует много компактных плат под эту схему. Стоимость деталей для сборки данного стабилизатора напряжения обойдётся менее двухсот рублей. Если покупать готовый стабилизатор напряжения, придется заплатить в несколько раз больше.
Все стандартные действия сборки не будем описывать, отметим лишь основные моменты. Транзистор надо размещать на теплоотвод. Почему? Потому что схема линейная и при больших токах транзистор будет сильно нагреваться. Из чего изготовить радиатор? Его можно сделать из обычного алюминиевого уголка и закрепить непосредственно на вентилятор блока питания. И, несмотря на то, что по размерам радиатор достаточно небольшой, благодаря интенсивному обдуву он прекрасно справится со своей задачей.
К радиатору прикручивается через термопасту транзистор, в этой схеме он используется полевой, N-канальный IRFZ44 с максимальным током 49 А. Так как радиатор изолирован от основной платы и корпуса, то транзистор приворачивается напрямую без изоляционных прокладок.
Плату стабилизатора через латунную стойку закрепляется на этот же алюминиевый уголок. Для регулировки выходного тока используется переменный резистор на 5 кОМ. Провода, чтобы не болтались, фиксируются пластиковыми стяжками.
В результате, должна получиться следующая схема подключения данного стабилизатора для зарядного устройства.
Блок питания может быть абсолютно любым, как компьютерным блоком питания, так и обычным трансформатором. Шнур для подключения в розетку используется обычный компьютерный.
Всё готово. Можно теперь использовать такой регулируемый стабилизатор напряжения для зарядного устройства. Надо отметить схема простая и недорогая: одновременно выполняет функции стабилизатора и зарядного устройства.
Как проверить lm317 мультиметром ?
Мультиметром микросхемы проверить нельзя, так как это не транзистор. Что-то протестировать между контактами конечно можно, но это не гарантирует исправность микросхемы, так как она содержит большое количество различных радиоэлементов (транзисторов, резисторов и др.), которые не соединены с выводами напрямую и не «прозваниваются». Самым эффективный способ, это собрать простой стенд используя макетную плату для проверки и запитать все от батарейки, . Стенд должен представлять собой простейший стабилизатор (пару конденсаторов и резисторов).
Разновидности приборов
По виду выходного сигнала регуляторы разделяют на стабилизированные и нестабилизированные. Также они могут быть аналоговыми и цифровыми (интегральными). Первые строятся на основе тиристоров или операционных усилителей. Их управление осуществляется путём изменения параметров RC цепочки обратной связи. Совместно с ними для повышения мощности применяются биполярные или полевые транзисторы. Работа же интегральных устройств связана с использованием широтно-импульсной модуляции (ШИМ), поэтому в цифровой схемотехнике используются микроконтроллеры и силовые транзисторы, работающие в ключевом режиме.
При изготовлении самодельного регулятора напряжения могут быть использованы следующие элементы:
- резисторы;
- тиристоры или транзисторы;
- цифровые или аналоговые интегральные микросхемы.
Первые два типа имеют несложные схемы и довольно просты к самостоятельной сборке. Их можно изготавливать без использования печатной платы с помощью навесного монтажа, в то время как импульсные регуляторы на основе микроконтроллеров требуют более обширных знаний в радиоэлектронике и программировании.
Модели переменного тока
Регулятор переменного тока отличается тем, что тиристоры в нем применяются только триодного типа. В свою очередь, транзисторы стандартно используются полевого вида. Конденсаторы в цепи применяются только для стабилизации. Встретить высокочастотные фильтры в устройствах данного типа можно, но редко. Проблемы с высокой температурой в моделях решаются за счет импульсного преобразователя. Устанавливается он в системе за модулятором. Низкочастотные фильтры используются в регуляторах с мощностью до 5 В. Управление по катоду в устройстве осуществляется за счет подавления входного напряжения.
Стабилизация тока в сети происходит плавно. Для того чтобы справляться с высокими нагрузками, в некоторых случаях применяются стабилитроны обратного направления. Соединяются они транзисторами при помощи дросселя. В данном случае регулятор тока должен быть способным выдерживать максимум нагрузкуи в 7 А. При этом уровень предельного сопротивления в системе обязан не превышать 9 Ом. В этом случае можно надеяться на быстрый процесс преобразования.
Регулятор напряжения генератора
Генератор преобразует электричество. Без генератора не работала бы вся бортовая система машины. К обмотке магнита подключён специальный датчик. Простые пружины являются задающим устройством. Для устройства сравнения используется маленький рычаг. Группа контактов играет роль исполнительного устройства. Постоянное сопротивление представляет собой орган регулировки, который часто используется в машинах.
Во время работы генератора на его выходе возникает ток. Возникший ток переходит в обмотку магнитного реле. В результате появляется магнитное поле и под его воздействием плечо рычага раздвигается. На него начинает действовать пружина, и играет роль сравнивающего устройства. Когда ток превышает положенные значения, на магнитном реле контакты раздвигаются. В это время отключается постоянное сопротивление в цепи. Меньший ток поступает на обмотку.
Пожалуй, всем полезно знать, что такое класс точности электросчетчика.
Контакты микросхемы
Изготовляется в универсальном транзисторном корпусе, позволяющем размещать его на плате или теплоотводе. Наиболее распространённая модель LM317 встречается в корпусе TO-220 с буквой «Т» в конце маркировки. Буква «t» обозначает тип корпуса.
Цоколевка стабилизатора LM317 производится по трем контактам. Если смотреть на устройство спереди, то первый контакт слева (Adj) — это регулируемый вывод, средний (Vout) – выход и последний справа (Vin) — вход.
- Vin — это вывод, на него подается входное напряжение, которое нужно регулировать. Например, на него может подаваться 12 В, которое устройство будет понижать до 10 В на Vout.
- Vout — это вывод, на который выводится напряжение. Поверхность радиатора соединена с этим выводом микросхемы.
- Регулируемый (Adj) — это вывод, который позволяет регулировать выходное напряжение через подстрочный резистор.
Встречается в различных видов корпусов.
Номера контактов разных типов корпусов микросхемы.
Регуляторы для активной нагрузки
Схема регулятора тока для активной нагрузки тиристоры предполагает использовать триодного типа. Сигнал они способны пропускать в обоих направлениях. Снижение тока анода в цепи происходит за счет понижения предельной частоты устройства. В среднем данный параметр колеблется в районе 5 Гц. Напряжение максимум на выходе должно составлять 5 В. С этой целью резисторы применяются только полевого типа. Дополнительно используются обычные конденсаторы, которые в среднем способны выдерживать сопротивление 9 Ом.
Импульсные стабилитроны в таких регуляторах не редкость. Связано это с тем, что амплитуда электромагнитных колебаний довольно большая и бороться с ней нужно. В противном случае температура транзисторов быстро возрастает, и они приходят в негодность. Чтобы решить проблему с понижающимся импульсом, преобразователи используются самые разнообразные. В данном случае специалистами также могут применяться коммутаторы. Устанавливаются они в регуляторах за полевыми транзисторами. При этом с конденсаторами они соприкасаться не должны.
Характеристики
Технические параметры LM317 при температуре окружающей среды +25 °C:
физические:
- корпус TO-220, TO-220FP, TO-3, D2PAK, SOT-23;
- материал корпуса — пластмасса;
электрические:
- диапазон от 1.25 до 37 В;
- сила тока на выходе не более 1.5 А;
- нестабильность на выходе до 0,1 %;
- опорное (Vref) от 0,1 до 1,3 В;
- ток вытекающий из вывода подстройки (Iadj) от 50 до 100 мкА (µA);
внутренняя защита:
- от короткого замыкания (Internal Short-Circuit Current Limiting);
- от тепловой перегрузки (Thermal Overload Protection);
- ограничение по максимальной рассеиваемой мощности (Output Safe-Area Compensation);
Наличие параметра Output Safe-Area Compensatio означает, что в микросхеме есть датчики “теплового ограничения”, которые ограничивают максимальную рассеиваемую мощности, при её превышении она выключится и не пострадает.
Все системы защиты от перегрузок остаются полностью работоспособными даже если вход регулирования отключен.
Схема включения
Зная номера контактов и их назначение можно понизить напряжение, подаваемое на вход микросхемы до необходимого значения. Для этого надо изменить сопротивление R1, подключенного к регулируемому выводу Adj. Давайте посмотрим как это выглядит.
Как видно на схеме включения lm317 к контакту Adj надо подключить два резистора R1 и R2. Они определяют напряжение, которое понижает стабилизатор и выдает на выход. Посмотрим следующую формулу выходного напряжения.
Исходя из формулы видно, что величина Vout зависит от значения резистора R2.Чем больше увеличивается значение сопротивления R2, тем больше будет выходное напряжение.
↑ Особенности схемы, применённые детали
В схеме использованы самые доступные детали. Так, например, полевые транзисторы — от компьютерных БП (напряжения и токи указаны на схеме), но могут быть использованы любые другие с учётом работы на конкретную нагрузку. При мощности нагрузки до 200 Вт регулятор может иметь очень малые (со спичечный коробок) габариты.
Модели с плавным пуском
Для того чтобы сконструировать тиристорный регулятор тока с плавным пуском, нужно позаботиться о модуляторе. Наиболее популярными на сегодняшний день принято считать поворотные аналоги. Однако они между собой довольно сильно отличаются. В данном случае многое зависит от платы, которая применяется в устройстве.
Если говорить про модификации серии КУ, то они работают на самых простых регуляторах. Особой надежностью они не выделяются и определенные сбои все же дают. Иначе обстоят дела с регуляторами для трансформаторов. Там, как правило, применяются цифровые модификации. В результате уровень искажений сигнала значительно сокращается.
Распиновка выводов стабилизатора LM338
Тестер транзисторов / ESR-метр / генератор
Многофункциональный прибор для проверки транзисторов, диодов, тиристоров…
Подробнее
Замена симистора (Triac-а) в диммере
Пустотелые заклёпки можно удалить с помощью сверла, заточенного под углом 90°, или с помощью кусачек-бокорезов. Но, чтобы не повредить радиатор, делать это нужно непременно со стороны расположения триака.
Радиаторы, изготовленные из очень мягкого алюминия, при клёпке были немного деформированы. Поэтому, пришлось ошкурить контактные поверхности наждачной бумагой.
- Винт М2,5х8.
- Шайба пружинная (гровер) М2,5.
- Шайба М2,5 – стеклотекстолит.
- Корпус симистора.
- Прокладка – фторопласт 0,1мм.
- Гайка М2,5.
- Шайба М2,5.
- Трубка (кембрик) Ø2,5х1,5мм.
- Шайба М2,5.
- Радиатор.
Так как я использовал триак, не имеющий гальванической развязки между электродами и контактной площадкой, то применил старый проверенный способ изоляции. На чертеже видно, как он реализуется.
А это те же детали гальванической развязки триака в натуральном виде.
Для предотвращения продавливания стенки радиатора в месте крепления симистора, под головку винта была подложена шайба. А у самого винта была сточена большая часть шляпки, чтобы последняя не цеплялась за ручку потенциометра, регулятора мощности.
Вот так выглядит симистор, изолированный от радиатора. Для улучшения теплоотвода, использовалась термопроводящая паста КПТ-8.
Что находится под кожухом диммера.
Снова в строю.
Схема номер 1
Имелся стабилизированный импульсный блок питания, дающий на выходе напряжение 17 вольт и ток 500 миллиампер. Требовалось периодическое изменение напряжения в пределе 11 – 13 вольт. И общеизвестная схема регулятора напряжения на одном транзисторе с этим прекрасно справлялась. От себя добавил к ней только светодиод индикации да ограничительный резистор. К слову, светодиод здесь это не только «светлячок» сигнализирующий о наличии выходного напряжения. При правильно подобранном номинале ограничительного резистора, даже небольшое изменение выходного напряжения отражается на яркости свечения светодиода, что даёт дополнительную информацию о его повышении или понижении. Напряжение на выходе можно было изменять от 1,3 до 16 вольт.
КТ829 — мощный низкочастотный кремниевый составной транзистор, был установлен на мощный металлический радиатор и казалось, что при необходимости он вполне может выдержать и большую нагрузку, но случилось короткое замыкание в схеме потребителя и он сгорел. Транзистор отличается высоким коэффициентом усиления и применяется в усилителях низкой частоты – видно действительно его место там а не в регуляторах напряжения.
Слева снятые электронные компоненты, справа приготовленные им на замену. Разница по количеству в два наименования, а по качеству схем, бывшей и той, что решено было собрать, она несопоставима. Напрашивается вопрос – «Стоит ли собирать схему с ограниченными возможностями, когда существует более продвинутый вариант «за те же деньги», в прямом и переносном смысле этого изречения?»




